Monitoring of Brain with Microwave Imaging - MM Dimension Diagram

Monitoring of Brain with Microwave Imaging

Cerebral Hemorrhage Detection System

Published: June 21, 2025

Design of a portable, low-cost microwave imaging system for continuous monitoring of cerebral hemorrhages using a 16-dipole antenna array at 900 MHz with TSVD reconstruction algorithm.

Phased Array Antenna for Aviation - Antenna Design

Phased Array Antenna for Aviation

2×2 Array with Beam Steering

Published: June 15, 2025

Complete design, fabrication, and experimental validation of a 2×2 phased array antenna system for aviation applications with passive beam steering using interdigital capacitors.

LNA Circuit Diagram - 2.4 GHz RF Amplifier

Low Noise Amplifier (LNA) Design

2.4 GHz S-Band RF Amplifier

Published: January 10, 2025

Design and simulation of an LNA operating at 2.4 GHz with 100 MHz bandwidth, achieving 17.05 dB gain and 1.29 dB noise figure using Silicon-Germanium NPN RF BFP620 transistor.

Flower Recognition Using CNN

Flower Recognition Using CNN

Convolutional Neural Network Implementation

Published: June 02, 2024

In this project, the application of CNN in the domain of flower recognition, which has large implications for agriculture and marketing, is presented.

Dual-Band Circularly Polarized Antenna - GAGAN Navigation System

Dual-Band Circularly Polarized Antenna

GAGAN Navigation System

Published: May 21, 2024

Design and simulation of a dual-band annular ring patch antenna operating at L1 (1575.42 MHz) and L5 (1176.45 MHz) frequencies for GPS-Aided GEO-Augmented Navigation applications.

Machine Learning Models for Heart Attack Prediction

Machine Learning Models for Heart Attack Prediction

Healthcare Analytics

Published: January 16, 2024

This project is about the general analysis of machine learning models for heart attack prediction by using various analytical techniques to gain awareness of the structure and characteristics of the dataset.

Two-Stage CMOS Operational Amplifier

Two-Stage CMOS Operational Amplifier

65nm CMOS Technology

Published: January 07, 2024

Optimized design achieving >57 dB gain, >220 MHz bandwidth, >55° phase margin, and 1.8 pF load capacitance using SPICE simulations in 65nm CMOS technology.

Wearable Devices for Real-time Labor Monitoring

Wearable Devices for Real-time Labor Monitoring

Preterm Labor Prediction

Published: June 18, 2023

Machine learning-based wearable device for real-time monitoring of biosignals (ECG, EMG, EEG) to improve early detection of preterm labor and prenatal care.

Machine Learning in Bioengineering - Biosignal Processing Survey

Machine Learning in Bioengineering

Biosignal Processing Survey

Published: June 11, 2023

Comprehensive survey of ML approaches for processing EEG, ECG, and EMG signals, enabling adaptive and intelligent systems for diagnosis, monitoring, and brain-computer interfaces.

Slot Antenna Physical Properties Analysis

Slot Antenna Physical Properties Analysis

Electromagnetic Properties Study

Published: February 08, 2023

Analysis of how slot antenna electromagnetic properties are impacted by physical characteristics, focusing on resonant frequency and bandwidth optimization.

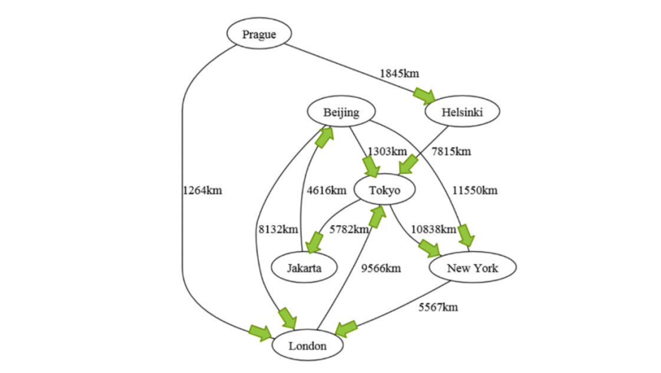
Graph Theory Application in City Distance Calculation

Graph Theory Application in City Distance Calculation

Route Optimization

Published: December 19, 2022

Terminal-based program using graph theory and adjacency matrices to calculate shortest paths between seven major cities, demonstrating practical applications of data structures.

Piezoelectric Materials Study

Piezoelectric Materials Study

Energy Harvesting Applications

Published: May 23, 2021

A comprehensive study of piezoelectric materials, exploring their properties, applications in various industries, and their potential for future advancements in energy harvesting and storage.